
Brief
In four days, we had to create a multiplayer video game based on the idea of a coopetition (cooperation + competition). The main screen game had to be on Unity while every player connect with their own device through a webpage to the game, using socket.io.
We had 3 constraints for the design of the game:
- A never-ending game, there is no end or start.
- The players can log in or log out during the game.
- The player plays from their own device while the game screen is on a separate device.
My role
During this project I acted as a UX designer and web developer:
- I helped in the design of the game concept and mechanics.
- I programmed the controller interfaces.
Concept
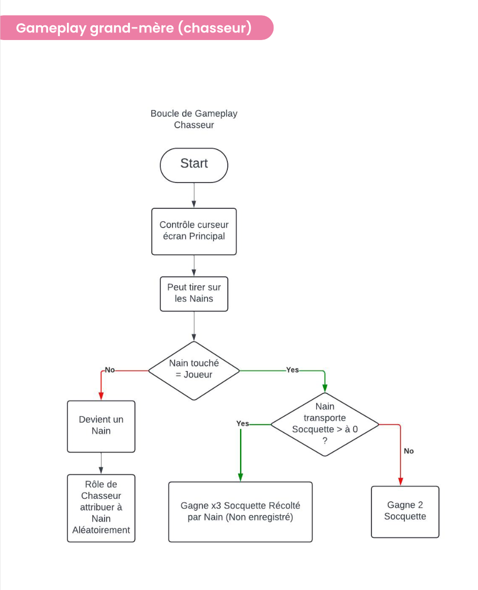
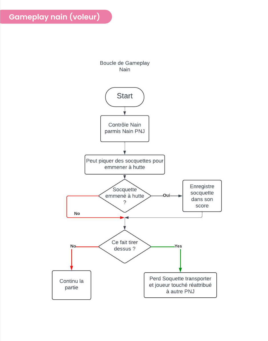
Grandma notices that her socks mysteriously disappear whenever she hangs out her laundry in the garden, and she suspects her garden gnomes. She decides to take position at her window with her rifle to catch the thieves in the act. However, not all of them are thieves – it’s up to her not to get it wrong…
Upon his arrival in the game, the player is randomly assigned the role of Grandma or a gnome, each having a different gameplay loop.
There is only one Grandma at a time in the game while there are multiple gnomes


Joining the game
The player has access to the game through a QR code; he enters his name to register and be assigned a role. This information is sent to Unity through socket.io, a JavaScript library that enables bidirectional communication between a client and a server. The server is the device running Unity and the game, while the client is the player connecting to the game.
From this point, the game sends back the player role to his device and he can start playing.

Game controller
The game controller is on the player device and when pressing a directional or action button, the information is sent back to the game server where the player can follow the movement of his avatar. The color of the gnome is set randomly inside the game and will be displayed through a responsive SVG file on his controller.

Interfaces
The controller possesses a minimalist interface that adapts easily to every role. A top bar displays the essential information such as the name, the score, and the responsive button. The role of the player is shown by the avatar at the center of directional keys. The action button on the other side allows the Grandma to shoot or the gnome to collect and deliver socks.
To enhance the experience for every player, a responsive button has been added; it allows the player to change the disposition of the controller depending on whether the player is right-handed or left-handed.
